flutter_action_shop_duplicates_report version: 0.0.16

Published 2026-05-11

ruud

sdk | dart flutter
repository | svn
platform | desktop
status | n/a
  • Readme
  • Changelog
  • Versions

ACTION - shop duplicates report (Darwin 3.0)

Maakt een rapport van ontbrekende en dubbele items in de Action webshop.

screenshot

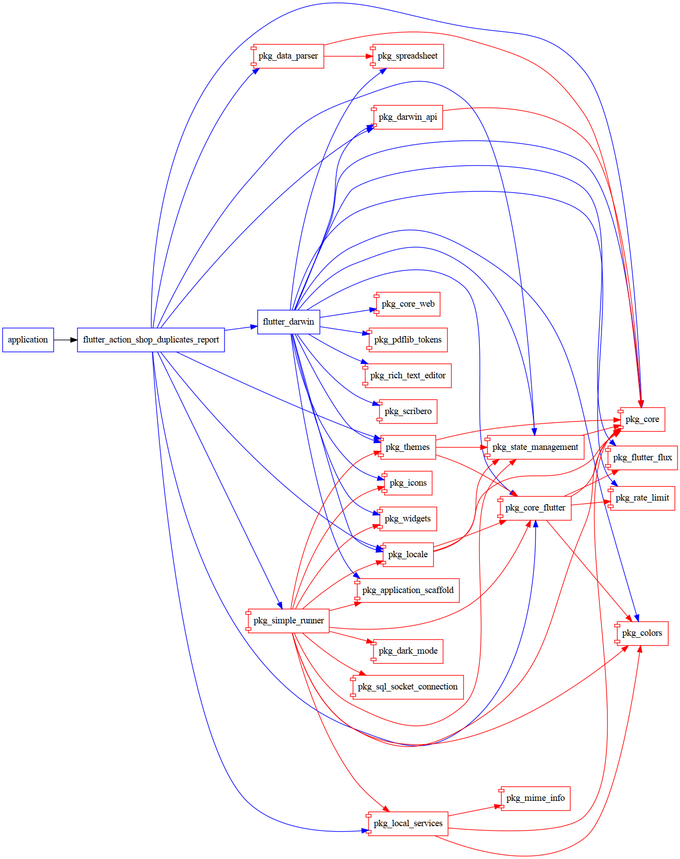
graph

Changelog

0.0.16 - 2026-05-11

Changed

  • url_launcher_web -> 2.4.3 (was 2.4.2)

0.0.15 - 2026-05-04

Changed

  • shared_preferences -> 2.5.5 (was 2.5.4)
  • icons_launcher -> 3.1.0 (was 3.0.3)
  • get_it -> 9.2.1 (was 9.2.0)
  • msix -> 3.16.13 (was 3.16.12)
  • get_it -> 9.2.0 (was 8.3.0)
  • url_launcher_web -> 2.4.2 (was 2.4.1)
  • shared_preferences -> 2.5.4 (was 2.5.3)
  • http -> 1.6.0 (was 1.5.0)
  • get_it -> 8.3.0 (was 8.2.0)
  • icons_launcher -> 3.0.3 (was 3.0.2)
  • icons_launcher -> 3.0.2 (was 3.0.1)
  • msix -> 3.16.12 (was 3.16.10)
  • http -> 1.5.0 (was 1.4.0)
  • get_it -> 8.2.0 (was 8.1.0)
  • get_it -> 8.1.0 (was 8.0.3)
  • msix -> 3.16.10 (was 3.16.9)
  • url_launcher -> 6.3.2 (was 6.3.1)
  • flutter_lints -> 6.0.0 (was 5.0.0)
  • intl -> 0.20.2 (was 0.19.0)
  • http -> 1.4.0 (was 1.3.0)
  • url_launcher_web -> 2.4.1 (was 2.4.0)
  • msix -> 3.16.9 (was 3.16.8)
  • intl -> 0.19.0 (was 0.20.2)
  • intl -> 0.20.2 (was 0.19.0)
  • shared_preferences -> 2.5.3 (was 2.5.2)
  • args -> 2.7.0 (was 2.6.0)
  • icons_launcher -> 3.0.1 (was 3.0.0)
  • shared_preferences_web -> 2.4.3 (was 2.4.2)
  • shared_preferences -> 2.5.2 (was 2.5.1)
  • shared_preferences -> 2.5.1 (was 2.4.0)
  • shared_preferences -> 2.4.0 (was 2.3.5)

0.0.14 - 2025-01-21

Changed

  • http -> 1.3.0 (was 1.2.2)

0.0.13 - 2025-01-10

Changed

  • Version bump from 0.0.12 to 0.0.13 (url_launcher_web -> 2.4.0 (was 2.3.3)).

0.0.12 - 2025-01-03

Changed

  • Version bump from 0.0.11 to 0.0.12 (shared_preferences -> 2.3.5 (was 2.3.4)).

0.0.11 - 2024-12-31

Fixed

  • Password reset missing providers.

0.0.10 - 2024-12-19

Changed

  • Version bump from 0.0.9 to 0.0.10 (Support Apple silicon (arm64)).

0.0.9 - 2024-12-19

Changed

  • Version bump from 0.0.8 to 0.0.9 (shared_preferences -> 2.3.4 (was 2.3.3)).

0.0.8 - 2024-12-16

Changed

  • Version bump from 0.0.7 to 0.0.8 (get_it -> 8.0.3 (was 8.0.2)).

0.0.7 - 2024-10-15

Changed

  • Internal server url was changed (remove port 8383).

0.0.6 - 2024-08-22

Changed

  • Version bump from 0.0.5 to 0.0.6 (SDK update 3.5.1).

0.0.5 - 2024-08-13

Changed

  • Version bump from 0.0.4 to 0.0.5.

0.0.4 - 2024-02-22

Added

  • Check if there are at least 4 metadata field attached to each file record.

0.0.3 - 2024-02-01

Changed

  • Version bump from 0.0.2 to 0.0.3 (Resolve package version confusions).

0.0.2 - 2023-12-01

Changed

  • Version bump from 0.0.1 to 0.0.2.

0.0.1 - 2023-11-30

  • Initial version.

0.0.16

2026-05-11

[deb]

download

0.0.15

2026-05-04

[dmg64]

[deb]

download

0.0.14

2025-01-21

[dmg64]

[dmg]

[deb]

download

0.0.13

2025-01-10 download

0.0.12

2025-01-03

[dmg64]

[dmg]

[deb]

download

0.0.11

2024-12-31 download

0.0.10

2024-12-19 download

0.0.8

2024-12-16 download

0.0.7

2024-10-15 download

0.0.6

2024-08-22 download

0.0.4

2024-02-22 download

0.0.3

2024-02-01 download

0.0.2

2023-12-01 download

0.0.1

2023-11-30 download