flutter_da_darwin_to_hmm version: 0.0.5

Published 2026-05-11

michelhopman

sdk | dart flutter
repository | svn
platform | desktop
status | n/a
  • Readme
  • Changelog
  • Versions

flutter_da_darwin_to_hmm

App to that gets the Darwin files and creates an import for HuigMediaManager.

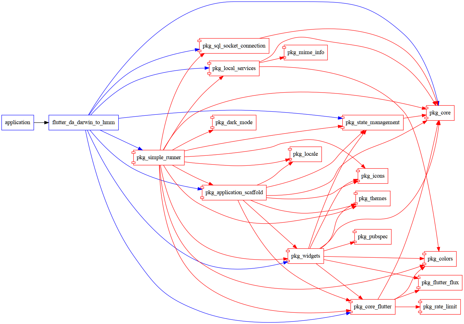
graph

Getting Started

Choose folder to export to. Then choose the POS week and click the run button.

Changelog

0.0.5 - 2026-05-11

Changed

  • url_launcher_web -> 2.4.3 (was 2.4.2)

0.0.4 - 2026-05-04

Changed

  • shared_preferences -> 2.5.5 (was 2.5.4)
  • icons_launcher -> 3.1.0 (was 3.0.3)
  • characters -> 1.4.1 (was 1.4.0)
  • msix -> 3.16.13 (was 3.16.12)
  • url_launcher_web -> 2.4.2 (was 2.4.1)
  • shared_preferences -> 2.5.4 (was 2.5.3)
  • icons_launcher -> 3.0.3 (was 3.0.2)
  • icons_launcher -> 3.0.2 (was 3.0.1)
  • msix -> 3.16.12 (was 3.16.10)
  • msix -> 3.16.10 (was 3.16.9)
  • url_launcher -> 6.3.2 (was 6.3.1)
  • flutter_lints -> 6.0.0 (was 5.0.0)
  • intl -> 0.20.2 (was 0.19.0)
  • url_launcher_web -> 2.4.1 (was 2.4.0)
  • msix -> 3.16.9 (was 3.16.8)
  • intl -> 0.19.0 (was 0.20.2)
  • intl -> 0.20.2 (was 0.19.0)
  • shared_preferences -> 2.5.3 (was 2.5.2)

0.0.3 - 2025-03-11

Changed

  • pubspec.yaml description
  • README.md
  • CHANGELOG.md
  • icons_launcher -> 3.0.1 (was 3.0.0)
  • shared_preferences_web -> 2.4.3 (was 2.4.2)
  • shared_preferences -> 2.5.2 (was 2.5.1)
  • shared_preferences -> 2.5.1 (was 2.4.0)
  • shared_preferences -> 2.4.0 (was 2.3.5)

0.0.2 - 2025-01-21

Changed

  • icons_launcher -> 3.0.0 (was 2.1.7)

0.0.1 - 2025-01-13

  • Initial version.

0.0.5

2026-05-11

[deb]

download

0.0.4

2026-05-04

[dmg64]

[deb]

download

0.0.3

2025-03-11

[dmg64]

[dmg]

[deb]

download