flutter_da_hmm_counter version: 0.0.3

Published 2026-05-11

michelhopman

sdk | dart flutter
repository | svn
platform | desktop
status | n/a
  • Readme
  • Changelog
  • Versions

flutter_da_hmm_counter

Counter reporting by media categories (campagne/folder).

screenshot

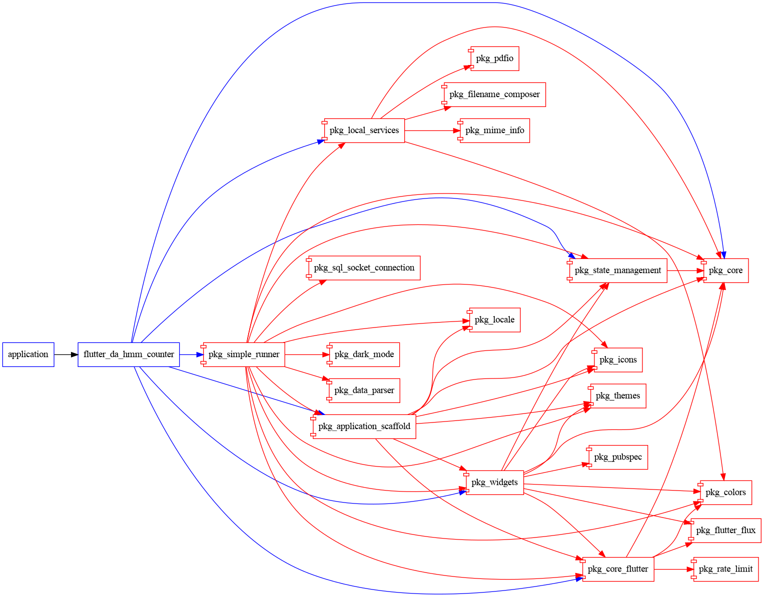
graph

Changelog

0.0.3 - 2026-05-11

Changed

  • url_launcher_web -> 2.4.3 (was 2.4.2)

0.0.2 - 2026-05-04

Changed

  • shared_preferences -> 2.5.5 (was 2.5.4)
  • icons_launcher -> 3.1.0 (was 3.0.3)

0.0.1 - 2026-02-26

  • Initial version.

0.0.3

2026-05-11

[deb]

download

0.0.2

2026-05-04

[dmg64]

[deb]

download

0.0.1

2026-02-26

[dmg64]

[deb]

download