Published 2026-05-04
DA - preprocessor.

Usage text wil be here soon.
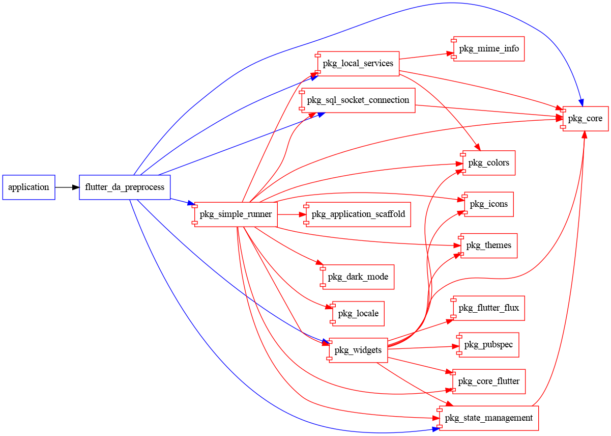
get_it dependency.pkg_simple_runner changes.async constructs.doFetchData, wel eerst de variabelen clearen want hij zou meerdere keren aangeroepen kunnen worden (anders krijg je dubbele info)._doCopyMediabaseMedia(), originele functie gerenamed, dubbele code eruit gehaald (mac/linux file copy werkt het zelfde).sqlApplicationPort: SqlApplicationPorts.flutter_da_runnerGetIt.instance.get<SqlApplicationPorts>()MyWorkerParameters.