Published 2026-05-11
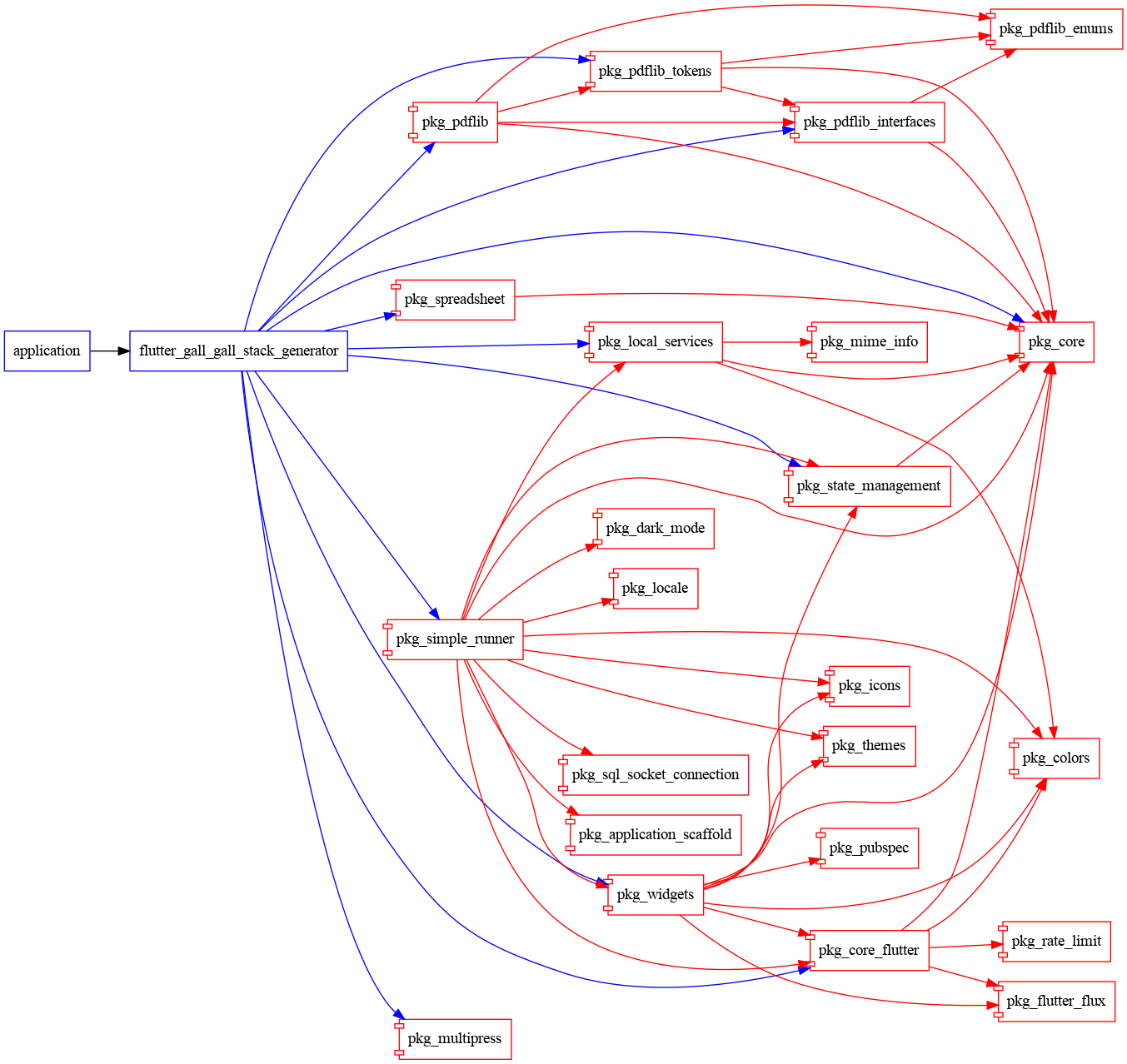
Gall&Gall filiaalspecifiek runner.

MyGeneratorRunner.pkg_simple_runner changes.GrizzlyIO from pkg_spreadsheet, text separators set from double-quote to escape so reading of cells with quotes
does not throw anymore.async constructs.CHANGELOG.md contained an invalid date for version 0.0.2 that made the pub.dev server crash.pubspec.yaml was different from kApplicationTitle.CUSTOMER - description.