Published 2026-05-04
Converteer HEMA email bestellingen (eml of html bestanden) naar xml voor verdere verwerking met de standaard tooling.


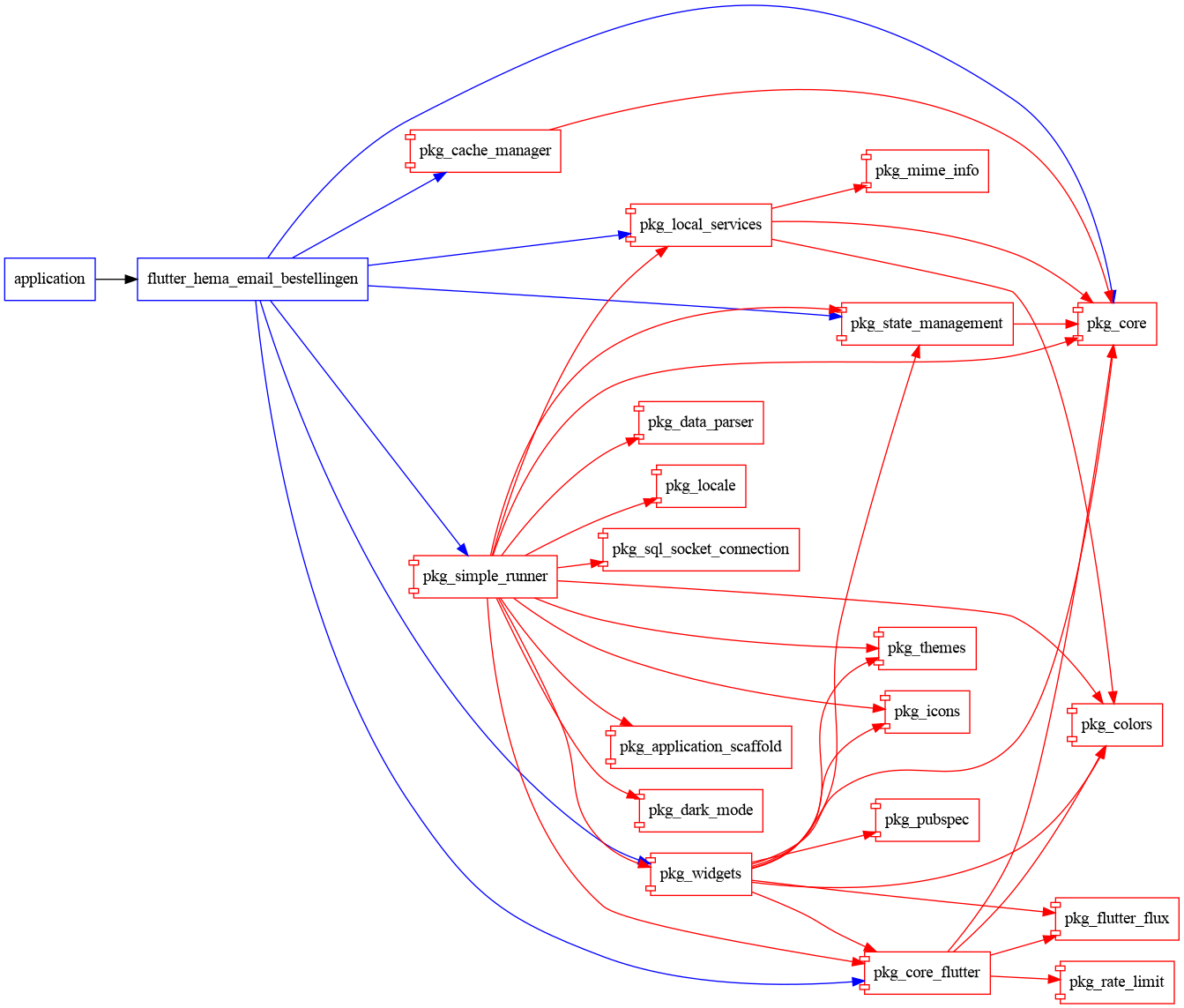
quiver dependency.pkg_simple_runner changes.async constructs.provider dependency.MyWorker to `HemaEmailBestellingenWorker'.xml files per trimbox size.media width x height folder in the html parent folder.