flutter_hh_background_remover version: 0.0.8

Published 2025-09-05

ruud

sdk | dart flutter
repository | svn
platform | desktop
status | broken
  • Readme
  • Changelog
  • Versions

flutter_hh_background_remover

A Tool to remove backgrounds from images.

Started as a personal project, usage granted to HuigHaverlag Printing BV.

screenshot

screenshot-1

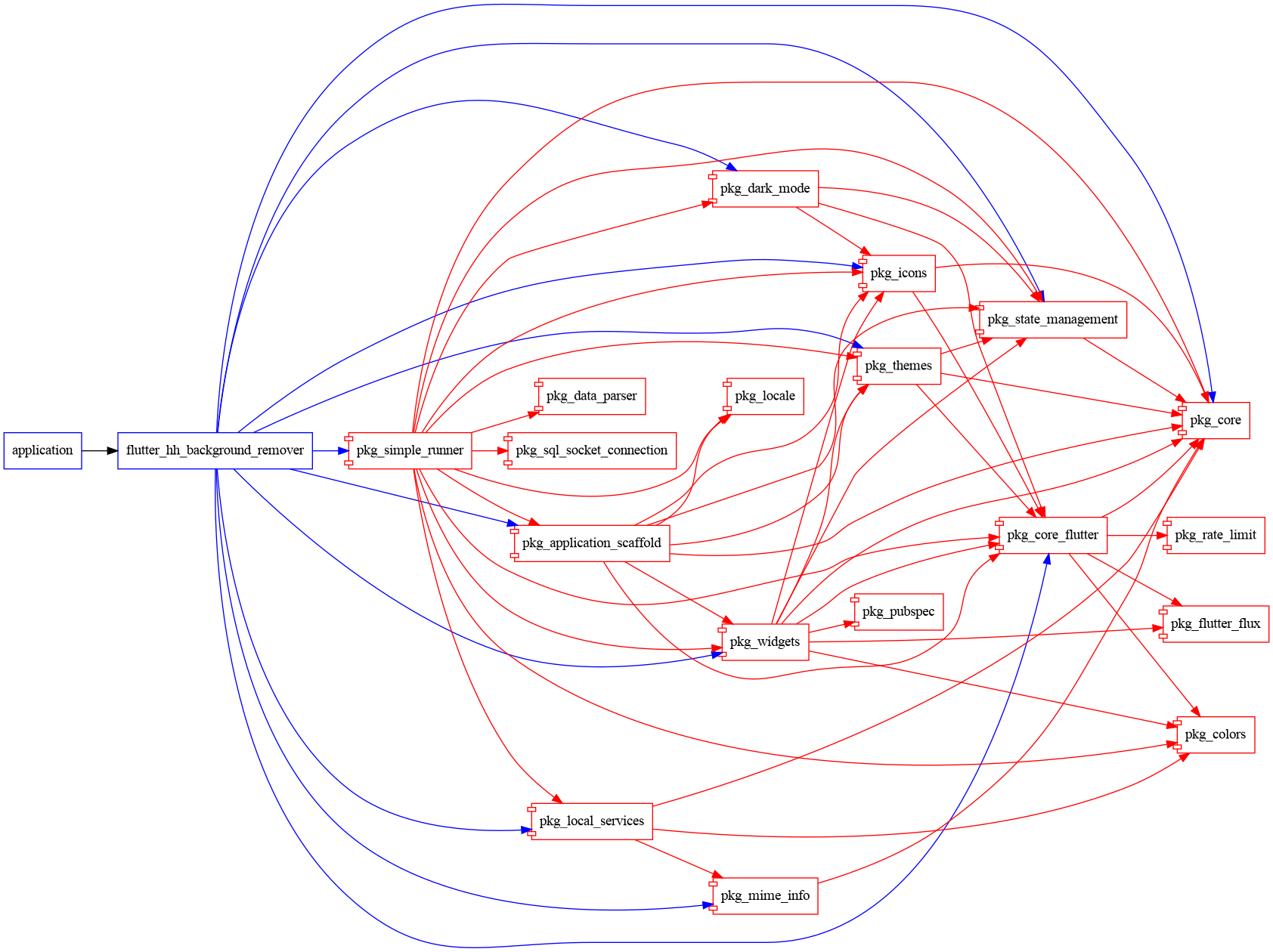
graph

github

medium

github

Changelog

0.0.8 - 2025-09-05

Fixed

  • Unawaited futures.

Changed

  • icons_launcher -> 3.0.2 (was 3.0.1)
  • desktop_drop -> 0.6.1 (was 0.6.0)
  • window_manager -> 0.5.1 (was 0.5.0)
  • url_launcher -> 6.3.2 (was 6.3.1)
  • window_manager -> 0.5.0 (was 0.4.3)
  • flutter_lints -> 6.0.0 (was 5.0.0)
  • url_launcher_web -> 2.4.1 (was 2.4.0)
  • desktop_drop -> 0.6.0 (was 0.5.0)
  • icons_launcher -> 3.0.1 (was 3.0.0)

0.0.7 - 2025-01-10

Changed

  • Version bump from 0.0.6 to 0.0.7 (url_launcher_web -> 2.4.0 (was 2.3.3)).

0.0.6 - 2024-12-19

Changed

  • Version bump from 0.0.5 to 0.0.6 (Support Apple silicon (arm64)).

0.0.5 - 2024-08-22

Changed

  • Version bump from 0.0.4 to 0.0.5 (SDK update 3.5.1).

0.0.4 - 2024-02-01

Changed

  • Version bump from 0.0.3 to 0.0.4 (Resolve package version confusions).

0.0.3 - 2023-11-24

Changed

  • Version bump from 0.0.2 to 0.0.3.

0.0.2 - 2023-10-10

Changed

  • Refactoring.
  • License granted to HuigHaverlag.

0.0.1 - 2023-10-09

  • Initial version.

0.0.8

2025-09-05

[dmg64]

[dmg]

[deb]

download

0.0.7

2025-01-10

[dmg64]

[dmg]

[deb]

download

0.0.6

2024-12-19

[dmg64]

[dmg]

[deb]

download

0.0.5

2024-08-22

[dmg]

[deb]

download

0.0.4

2024-02-01

[dmg]

[deb]

download

0.0.3

2023-11-24 download

0.0.2

2023-10-10 download