Published 2026-05-04
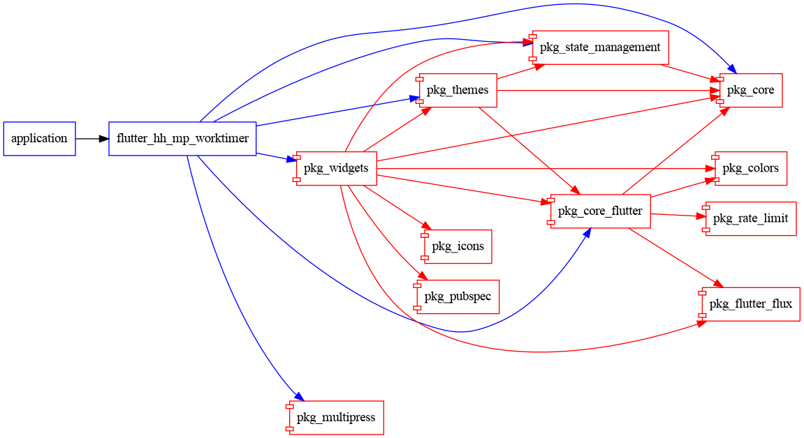
Multipress worktime (presence) logger for people that do not use ordernumbers.



Hint: resize the window to reveal the configuration options (username, operation).
POST and PUT worksheet payload body.async constructs.README.md.