Published 2026-05-04
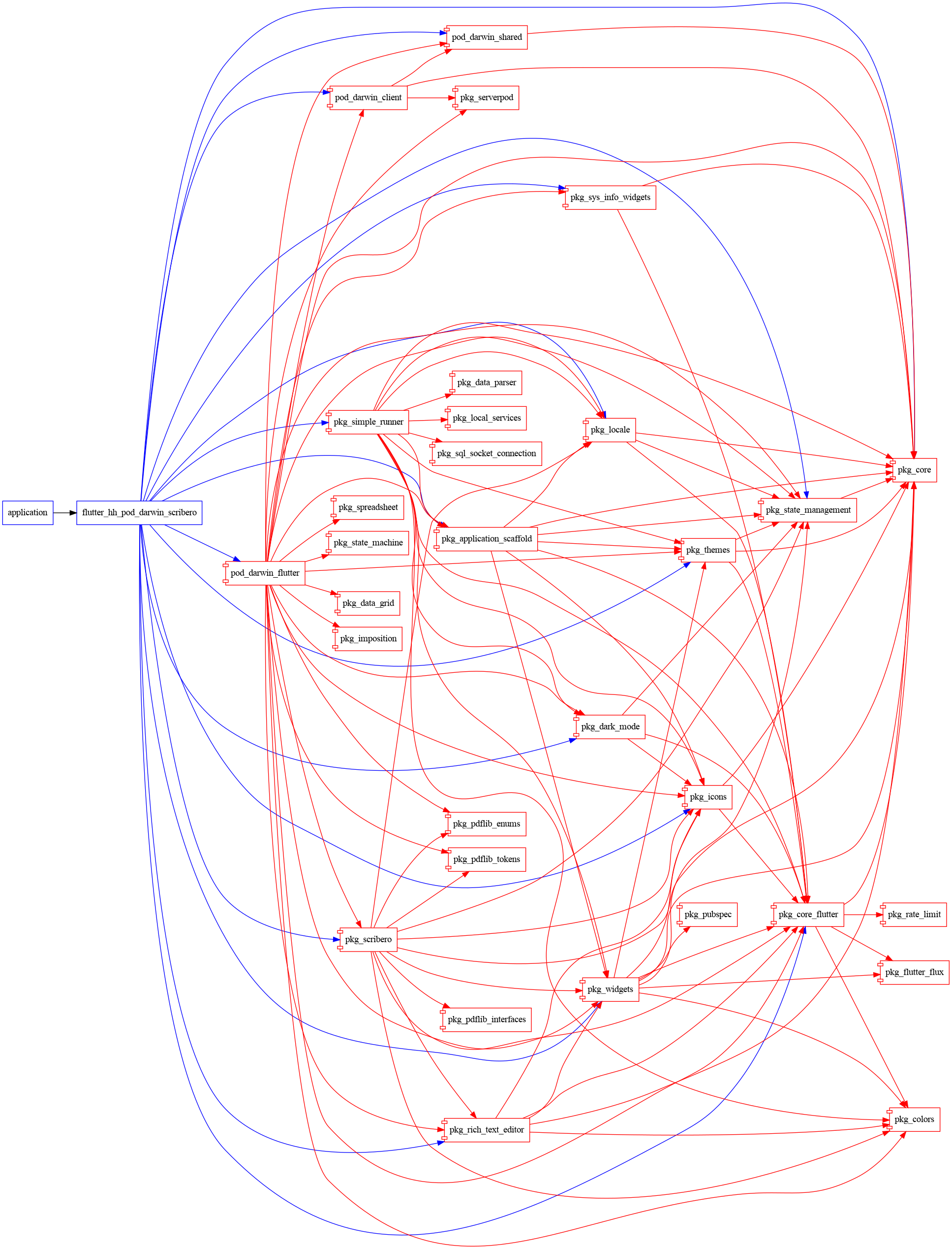
POD Darwin desktop client for scribero pdf generation via rabbitmq.
This application will format text blocks by fetching text-metrics from UI widgets (that a backend application would not have access to).


spider.yaml with flutter_gen for asset constants.