flutter_hh_pub_dev_stats version: 0.0.1

Published 2026-03-27

ruud

sdk | dart flutter
repository | svn
platform | desktop
status | n/a
  • Readme
  • Changelog
  • Versions

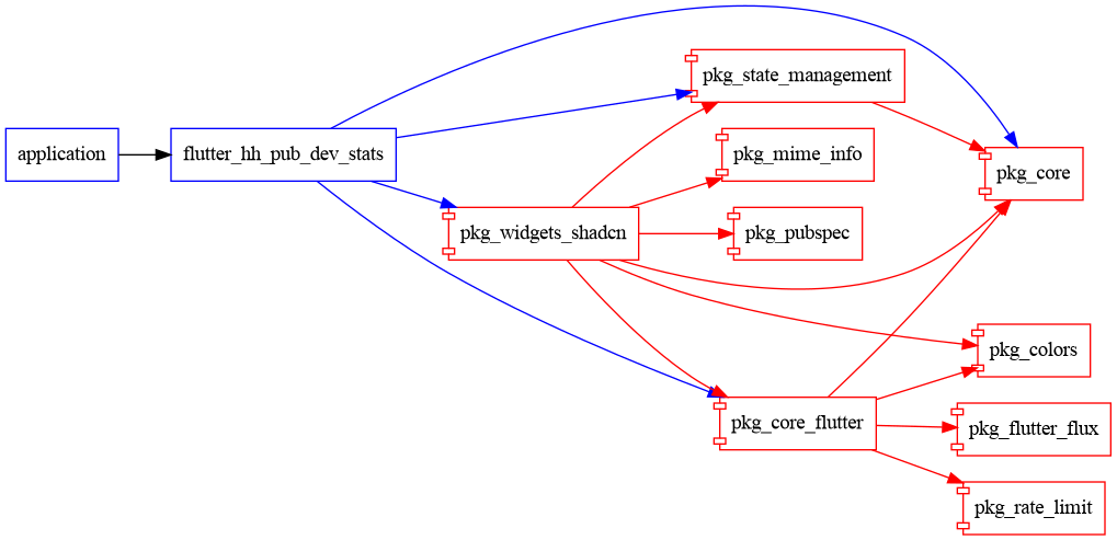
flutter_hh_pub_dev_stats

Dashboard application to show program usage from the HuigHaverlag pub.dev server.

screenshot

graph

Changelog

0.0.1 - 2026-03-27

  • Initial version.

0.0.1

2026-03-27

[dmg64]

[deb]

download