Published 2026-05-04
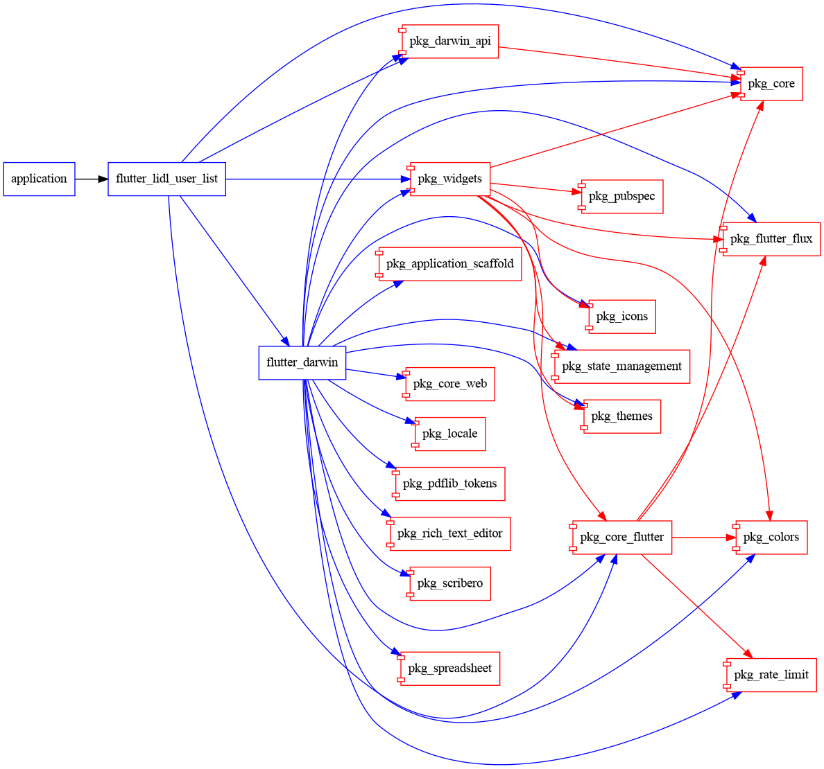
Leest alle LIDL gebruikers uit de Darwin3 database en exporteer naar spreadsheet.

tp_open_file and replaced it with open_file.async constructs.finals due to new linter rules.-dev version flag caused by pkg_spreadsheet.sentry dependency.tp_open_file.file_picker to 5.0.0.