flutter_pdf_blokker version: 0.0.19

Published 2026-05-11

ruud

sdk | dart flutter
repository | svn
platform | desktop
status | n/a
  • Readme
  • Changelog
  • Versions

flutter_pdf_blokker

Variable Data Publishing.

PDF personalisatie voor direct mail, uitnodigingen, tickets, ansichtkaarten, kalenders, visitekaartjes, brochures.

screenshot

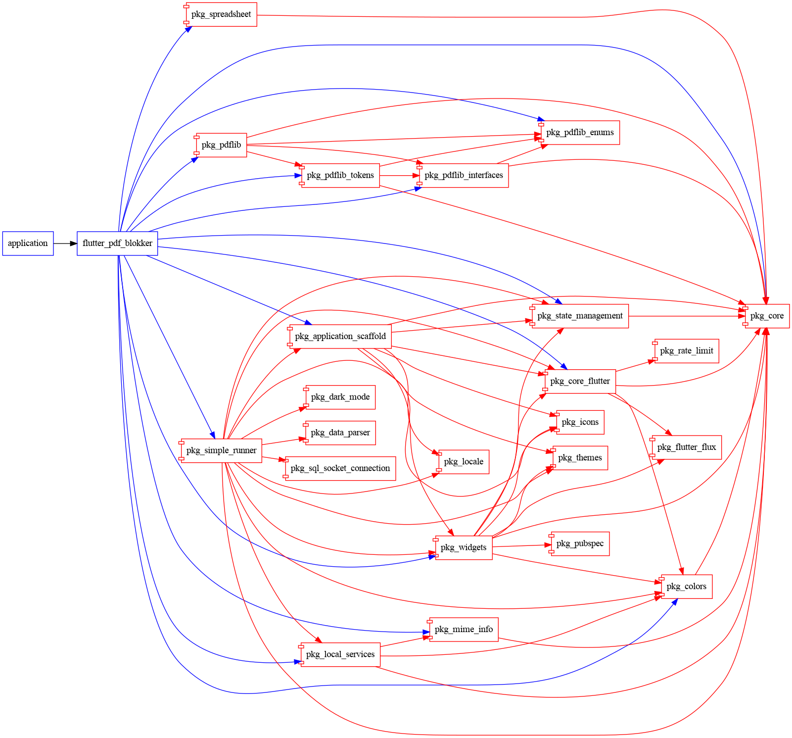
graph

Changelog

0.0.19 - 2026-05-11

Changed

  • url_launcher_web -> 2.4.3 (was 2.4.2)

0.0.18 - 2026-05-04

Changed

  • fast_immutable_collections -> 11.2.0 (was 11.1.0)
  • shared_preferences -> 2.5.5 (was 2.5.4)
  • icons_launcher -> 3.1.0 (was 3.0.3)
  • msix -> 3.16.13 (was 3.16.12)
  • url_launcher_web -> 2.4.2 (was 2.4.1)
  • shared_preferences -> 2.5.4 (was 2.5.3)
  • crypto -> 3.0.7 (was 3.0.6)
  • fast_immutable_collections -> 11.1.0 (was 11.0.4)
  • icons_launcher -> 3.0.3 (was 3.0.2)

0.0.17 - 2025-09-05

Fixed

  • Unawaited futures.

Changed

  • icons_launcher -> 3.0.2 (was 3.0.1)
  • msix -> 3.16.12 (was 3.16.10)
  • msix -> 3.16.10 (was 3.16.9)
  • url_launcher -> 6.3.2 (was 6.3.1)
  • flutter_lints -> 6.0.0 (was 5.0.0)
  • intl -> 0.20.2 (was 0.19.0)
  • url_launcher_web -> 2.4.1 (was 2.4.0)
  • msix -> 3.16.9 (was 3.16.8)
  • fast_immutable_collections -> 11.0.4 (was 11.0.3)
  • intl -> 0.19.0 (was 0.20.2)
  • intl -> 0.20.2 (was 0.19.0)
  • collection -> 1.19.1 (was 1.19.0)
  • shared_preferences -> 2.5.3 (was 2.5.2)
  • icons_launcher -> 3.0.1 (was 3.0.0)
  • shared_preferences_web -> 2.4.3 (was 2.4.2)
  • shared_preferences -> 2.5.2 (was 2.5.1)
  • shared_preferences -> 2.5.1 (was 2.4.0)
  • shared_preferences -> 2.4.0 (was 2.3.5)

0.0.16 - 2025-01-10

Changed

  • Version bump from 0.0.15 to 0.0.16 (url_launcher_web -> 2.4.0 (was 2.3.3)).

0.0.15 - 2025-01-07

Changed

  • Version bump from 0.0.14 to 0.0.15 (fast_immutable_collections -> 11.0.3 (was 11.0.2)).

0.0.14 - 2025-01-03

Changed

  • Version bump from 0.0.13 to 0.0.14 (shared_preferences -> 2.3.5 (was 2.3.4)).

0.0.13 - 2025-01-02

Changed

  • Version bump from 0.0.12 to 0.0.13 (fast_immutable_collections -> 11.0.2 (was 11.0.0)).

0.0.12 - 2024-12-23

Changed

  • Version bump from 0.0.11 to 0.0.12 (collection -> 1.19.0 (was 1.19.1)).

0.0.11 - 2024-12-23

Changed

  • Version bump from 0.0.10 to 0.0.11 (collection -> 1.19.1 (was 1.19.0)).

0.0.10 - 2024-12-19

Changed

  • Version bump from 0.0.9 to 0.0.10 (Support Apple silicon (arm64)).

0.0.9 - 2024-12-19

Changed

  • Version bump from 0.0.8 to 0.0.9 (collection -> 1.19.0 (was 1.19.1)).

0.0.8 - 2024-12-19

Changed

  • Version bump from 0.0.7 to 0.0.8 (collection -> 1.19.1 (was 1.19.0)).

0.0.7 - 2024-12-19

Changed

  • Version bump from 0.0.6 to 0.0.7 (shared_preferences -> 2.3.4 (was 2.3.3)).

0.0.6 - 2024-12-12

Changed

  • Allow only a single field on each drop target.

0.0.5 - 2024-12-12

Changed

  • Version bump from 0.0.4 to 0.0.5 (collection -> 1.19.0 (was 1.18.0)).

0.0.4 - 2024-11-21

Changed

  • Version bump from 0.0.3 to 0.0.4 (flutter_lints -> 5.0.0 (was 4.0.0)).

0.0.3 - 2024-11-21

Changed

  • Version bump from 0.0.2 to 0.0.3 (icons_launcher -> 3.0.0 (was 2.1.7)).

0.0.2 - 2024-11-21

Changed

  • Version bump from 0.0.1 to 0.0.2 (msix -> 3.16.8 (was 3.16.7)).

0.0.1 - 2024-11-21

  • Initial version.

0.0.19

2026-05-11

[deb]

download

0.0.18

2026-05-04

[dmg64]

[deb]

download

0.0.17

2025-09-05

[dmg64]

[dmg]

[deb]

download

0.0.16

2025-01-10

[dmg64]

[dmg]

[deb]

download

0.0.15

2025-01-07

[dmg64]

[dmg]

[deb]

download

0.0.14

2025-01-03 download

0.0.12

2024-12-23 download

0.0.10

2024-12-19 download

0.0.6

2024-12-12 download

0.0.5

2024-12-12 download

0.0.4

2024-11-21 download