Published 2026-05-04
Kaarten verdubbelaar aan de hand van spreadsheet data.

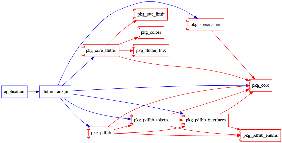
get_it dependency.GrizzlyIO from pkg_spreadsheet, text separators set from double-quote to escape so reading of cells with quotes does not throw anymore.async constructs.finals due to new linter rules.pkg_pdflib changes.-dev version flag caused by pkg_spreadsheet.pkg_pdflib.