Published 2026-05-11
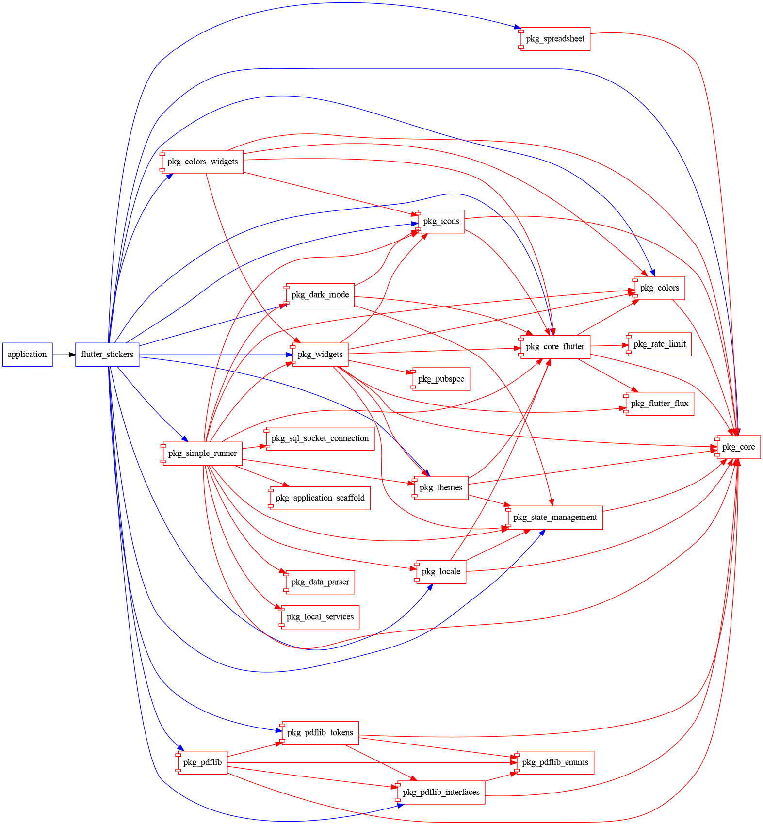
Project om vanuit een spreadsheet stickers te maken.


get_it dependency.flutter_darwin dependency.pkg_colors_widgets dependency.quiver dependency.file_picker dependency.tp_open_file and replaced it with open_file.GrizzlyIO from pkg_spreadsheet, text separators set from double-quote to escape so reading of cells with quotes does not throw anymore.async constructs.provider dependency.pdf if it exists before creating a new one.pub.dev link.README.md.sticker_item_model.finals due to new linter rules.pkg_pdflib changes.-dev version flag caused by pkg_spreadsheet.pkg_pdflib.tp_open_file.file_picker to 5.0.0.