pkg_colors_widgets version: 0.0.19

Published 2026-02-19

ruud

sdk | dart flutter
repository | svn
platform | generic
status | n/a
  • Readme
  • Changelog
  • Versions

pkg_colors_widgets

Widgets to be used with pkg_colors.

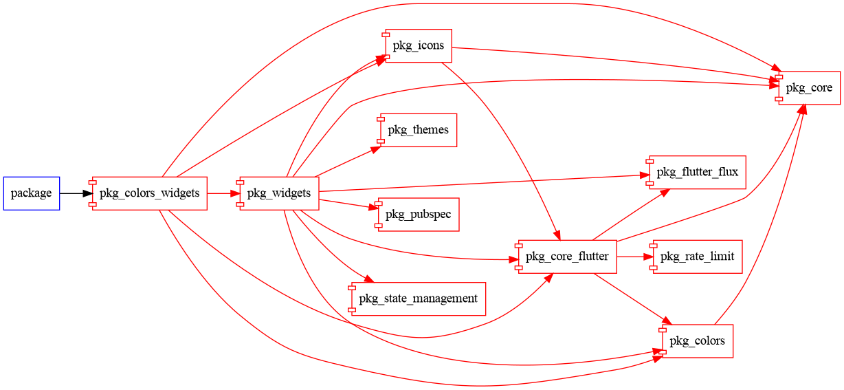
graph

Changelog

0.0.19 - 2026-02-19

Changed

  • Version bump from 0.0.18 to 0.0.19 (image -> 4.8.0 (was 4.7.2)).

0.0.18 - 2025-12-22

Changed

  • Version bump from 0.0.17 to 0.0.18 (image -> 4.7.2 (was 4.7.0)).

0.0.17 - 2025-12-18

Changed

  • Version bump from 0.0.16 to 0.0.17 (image -> 4.7.0 (was 4.6.0)).

0.0.16 - 2025-12-11

Changed

  • Version bump from 0.0.15 to 0.0.16 (image -> 4.6.0 (was 4.5.4)).

0.0.15 - 2025-09-04

Fixed

  • Unawaited futures.

0.0.14 - 2025-05-28

Changed

  • Version bump from 0.0.13 to 0.0.14 (flutter_lints -> 6.0.0 (was 5.0.0)).

0.0.13 - 2025-04-02

Changed

  • Version bump from 0.0.12 to 0.0.13 (collection -> 1.19.1 (was 1.19.0)).

0.0.12 - 2025-03-25

Changed

  • Version bump from 0.0.11 to 0.0.12 (image -> 4.5.4 (was 4.5.3)).

0.0.11 - 2025-02-24

Changed

  • Version bump from 0.0.10 to 0.0.11 (image -> 4.5.3 (was 4.5.2)).

0.0.10 - 2024-12-23

Changed

  • Version bump from 0.0.9 to 0.0.10 (collection -> 1.19.0 (was 1.19.1)).

0.0.9 - 2024-12-23

Changed

  • Version bump from 0.0.8 to 0.0.9 (collection -> 1.19.1 (was 1.19.0)).

0.0.8 - 2024-12-20

Changed

  • Version bump from 0.0.7 to 0.0.8 (image -> 4.5.2 (was 4.5.1)).

0.0.7 - 2024-12-19

Changed

  • Version bump from 0.0.6 to 0.0.7 (Support Apple silicon (arm64)).

0.0.6 - 2024-12-19

Changed

  • Version bump from 0.0.5 to 0.0.6 (image -> 4.5.1 (was 4.3.0)).

0.0.5 - 2024-12-19

Changed

  • Version bump from 0.0.4 to 0.0.5 (collection -> 1.19.0 (was 1.19.1)).

0.0.4 - 2024-12-19

Changed

  • Version bump from 0.0.3 to 0.0.4 (collection -> 1.19.1 (was 1.19.0)).

0.0.3 - 2024-12-12

Changed

  • Version bump from 0.0.2 to 0.0.3 (collection -> 1.19.0 (was 1.18.0)).

0.0.2 - 2024-08-22

Changed

  • Version bump from 0.0.1 to 0.0.2 (SDK update 3.5.1).

0.0.1 - 2024-08-13

  • Initial version.

0.0.19

2026-02-19 download

0.0.18

2025-12-22 download

0.0.16

2025-12-11 download

0.0.15

2025-09-04 download

0.0.14

2025-05-28 download

0.0.13

2025-04-02 download

0.0.12

2025-03-25 download

0.0.11

2025-02-24 download

0.0.10

2024-12-23 download

0.0.7

2024-12-19 download

0.0.3

2024-12-12 download

0.0.2

2024-08-22 download

0.0.1

2024-08-13 download