pkg_filename_composer_material version: 0.0.2

Published 2026-02-02

ruud

sdk | dart flutter
repository | svn
platform | generic
status | n/a
  • Readme
  • Changelog
  • Versions

pkg_filename_composer_material

A mechanism to compose filenames, core, flutter and shadcn widgets.

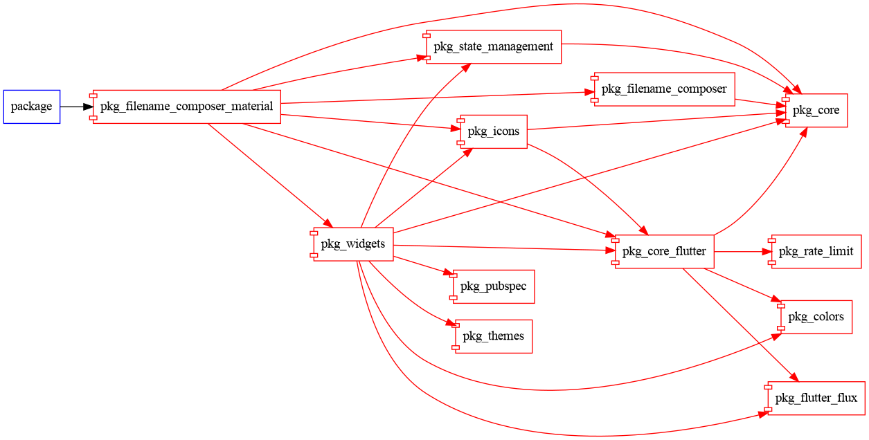
graph

Changelog

0.0.2 - 2026-02-02

Changed

  • Version bump from 0.0.1 to 0.0.2 (lints -> 6.1.0 (was 6.0.0)).

0.0.1 - 2025-10-20

  • Initial version.

0.0.2

2026-02-02 download

0.0.1

2025-10-20 download