pkg_multipress_widgets_shadcn version: 0.0.12

Published 2026-03-02

ruud

sdk | dart flutter
repository | svn
platform | generic
status | n/a
  • Readme
  • Changelog
  • Versions

pkg_multipress_widgets_shadcn

Widgets that make use of the Multipress API, shadcn specific.

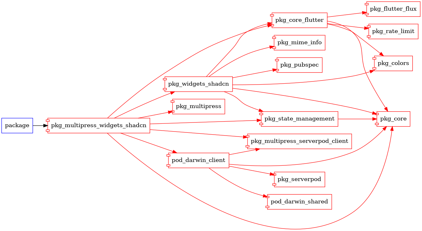
graph

Changelog

0.0.12 - 2026-03-02

Changed

  • Version bump from 0.0.11 to 0.0.12 (dio -> 5.9.2 (was 5.9.1)).

0.0.11 - 2026-02-06

Changed

  • pkg_widgets_shadcn -> 0.5.0 (was 0.4.24)

0.0.10 - 2026-02-02

Changed

  • Version bump from 0.0.9 to 0.0.10 (lints -> 6.1.0 (was 6.0.0)).

0.0.9 - 2026-01-28

Changed

  • Version bump from 0.0.8 to 0.0.9 (dio -> 5.9.1 (was 5.9.0)).

0.0.8 - 2025-12-29

Changed

  • Version bump from 0.0.7 to 0.0.8 (retrofit -> 4.9.2 (was 4.9.1)).

0.0.7 - 2025-11-20

Changed

  • Version bump from 0.0.6 to 0.0.7 (retrofit -> 4.9.1 (was 4.9.0)).

0.0.6 - 2025-11-05

Changed

  • Version bump from 0.0.5 to 0.0.6.

0.0.5 - 2025-11-03

Changed

  • Version bump from 0.0.4 to 0.0.5 (retrofit -> 4.9.0 (was 4.8.0)).

0.0.4 - 2025-10-27

Changed

  • Version bump from 0.0.3 to 0.0.4 (retrofit -> 4.8.0 (was 4.7.3)).

0.0.3 - 2025-10-10

Added

  • pod_darwin_client.
  • pkg_multipress_serverpod_client.

0.0.2 - 2025-09-30

Changed

  • Version bump from 0.0.1 to 0.0.2 (retrofit -> 4.7.3 (was 4.7.2)).

0.0.1 - 2025-09-24

  • Initial version.

0.0.12

2026-03-02 download

0.0.11

2026-02-06 download

0.0.10

2026-02-02 download

0.0.9

2026-01-28 download

0.0.8

2025-12-29 download

0.0.7

2025-11-20 download

0.0.6

2025-11-05 download

0.0.5

2025-11-03 download

0.0.3

2025-10-10 download

0.0.2

2025-09-30 download

0.0.1

2025-09-24 download